车辆车船税的税额
车辆车船税的税额
2019-12-13 13:15 来源:尊流汽车 作者:尊流汽车 已浏览:677 次

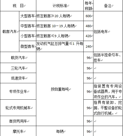
依据《规章》和《实施办法》要求的税额力度,广东车辆的税额如上边表格。尊流汽车网也出示了更详尽的车船税税目税额表,有必须掌握能够点一下预览。
下一篇 相关车船税难题的解释
最新资讯
- 2020-07-15 15:34各省市车船税征新收标准-车船税收费标准周期怎么算
- 2020-07-15 15:14没交车船税有什么后果-征收车船税的作用是什么
- 2020-07-15 15:01车船税第二年多少钱-车船税缴纳方式
- 2020-07-15 09:19车辆车船税收费标准-车辆车船税在哪交
- 2020-07-15 09:07网上缴纳车船税怎么交-车为什么每年都要交车船税
- 2020-07-15 08:53车船税新标准有哪些转变-买车车船税每年都要交吗
- 2020-07-14 17:18如何查询是否缴纳车船税-车船税要交多少钱
- 2020-07-14 16:52车辆的车船税在哪里交-哪些不征收车船税
- 2020-07-14 16:08车辆的车船税怎么算-办理车船税带什么证件
- 2020-07-13 14:46黑龙江车船税收费标准-车船税怎么缴纳


